ATF3,全称为Activating Transcription Factor 3,是一种具有转录调控功能的蛋白质。它主要通过调节基因的表达,参与了细胞增殖、细胞衰老、细胞死亡、DNA损伤修复等多个重要的生物学过程。然而,最近的研究发现,ATF3在我们的身心健康和成功取得方面也发挥着关键作用。
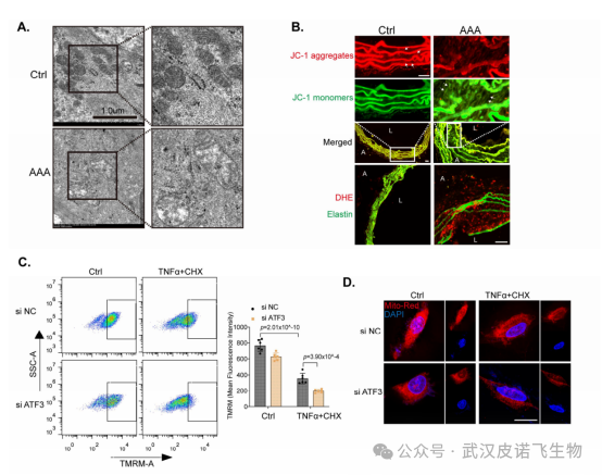
广州医科大学在Circulation Research杂志有新的文献研究,《Spatiotemporal ATF3 Expression DeterminesVSMC Fate in Abdominal Aortic Aneurysm》,该研究表明ATF3的时空表达决定腹主动脉瘤VSMC的命运。研究结果显示,在Ang II诱导的AAA小鼠和AAA患者中,动脉瘤组织中ATF3表达降低,主动脉病变组织中ATF3表达升高。血管平滑肌细胞中ATF3的缺乏促进了Ang II诱导的AAA小鼠的AAA形成。PDGFRB(血小板衍生生长因子受体β)被确定为ATF3的靶点,ATF3在AAA早期响应TNF-α(肿瘤坏死因子-α)介导血管平滑肌细胞增殖,ATF3通过上调其直接靶点BCL2抑制晚期线粒体依赖性凋亡。染色质免疫沉淀结果还表明,NFκB1和P300/BAF/H3K27ac复合物募集到ATF3启动子上,通过增强子激活诱导ATF3转录。NFKB1抑制剂(穿心莲内酯)通过阻断募集者NFκB1和ATF3增强子到达ATF3启动子区域,从而抑制ATF3的表达,最终导致AAA的发展。该研究结果表明,ATF3在AAA的发生和发展中发挥了以前未被认识到的作用,ATF3可能作为AAA的一种新的治疗和预后标志物。Transmission eleetron microseopy (TEM)The TEM were supported by Wuhan PinuofeiBiological Co, Ltd. Briefly, to detect the ultrastructural internalization of mitochondrial damage in VSMCs, fresh abdominalaortas were harvested and then fixed with 2.5% glutaraldehyde for more than 2 hoursThen tissues embedded in Epon resin (EMbed-812 resin) after rinsed, fixed, anddehydrated in ethanol series, stained with uranyl acetate and lead citrate, ultrathinsections (100 nm) were examined by the transmission electron microscope FEI CM100(Japan Electron Optics Laboratory). Images were recorded with an Advantage CCDcamera using iTEM software (Olympus)。武汉市皮诺飞生物科技有限公司完成了该论文的透射电镜方面的工作,所做数据如下:


